티스토리 뷰
2024 지역인재 7급 선발 예정 인원 및 시험과목, 응시 조건

오늘은 2024 지역인재 7급 시험에 대해 알아보겠습니다.
선발 예정 인원
2024 지역인재 7급 선발 예정 인원은 총 175명입니다.

행정직 108명, 기술직 67명입니다.
공업직 중 일반기계는 9명, 전기 7명, 화공 4명으로 총 20명
시설직 중 일반토목은 18명, 건축 2명으로 총 20명
방재안전직은 3명, 방송통신직 중 전송 기술은 8명이고
농업직 1명, 환경직은 2명, 보건직은 2명,
전산직 중 전산 개발은 9명, 데이터는 2명으로 총 11명입니다.
시험과목
시험단계는 총 3단계로 필기시험, 서류전형, 면접시험순으로 이루어집니다.
시험 과목은 5급 이상 공채 시험의 제1차 필수과목인 헌법과
언어논리, 자료 해석, 상황판단 영역의 PSAT으로 합니다.
*영어, 한국사는 검정 능력 시험으로 대체됩니다.
필기시험 합격자는 헌법 과목 점수 60점 이상 득점한 사람 중 나머지 과목인 PSAT 성적순으로 결정합니다.
필기시험 합격자만 제출된 서류를 통해
추천 자격요건의 적합 여부를 서면으로 심사하여 적격 또는 부적격 여부를 결정한 후 면접시험이 이루어집니다.
2024년부터 면접시험 평정 요소가 변경됐습니다.
아랫글을 통해 확인할 수 있습니다.
2024.01.10 - [공무원] - 2024 공무원 면접 평가 요소 변경 사항
2024 공무원 면접 평가 요소 변경 사항
2024 공무원 면접 평가 요소 변경 사항 올해부터 공무원 채용시험 응시 연령이 낮아지고 공무원 인재상을 반영한 면접 평가를 시행합니다. 전 글에서는 2024 공무원 변경 사항에 대해 알아봤습니
imfo.dangeee.com
응시 자격
(1) 추천할 수 있는 학교
추천할 수 있는 학교는 학사 학위과정을 두고 당해 과정을 이수한 자에 대하여
학사학위를 수여할 수 있는 「고등교육법」 제2조 각호와 그 밖의 다른 법률에 의한 각종 학교입니다.
일반대학, 산업대학, 교육대학, 사이버대학, 방송통신대학, 기술대학 및 각종학교 일부와
전공 심화 과정(학과) 등 학사 학위를 수여할 수 있는 전문대학 등
*사관학교, 경찰대학 등 특수목적대학은 제외
(2) 추천대상 자격요건
-응시 가능 연령
20세 이상
-졸업자 또는 졸업예정자
졸업자: 졸업이 당해 시험 연도 1월 1일을 기준으로 역산하여
3년 이내인 사람만 추천 (졸업 월과 관계없이 2021년 졸업자부터 추천 가능)
졸업예정자: 추천일 현재 각 대학이 정하는 졸업 학점의 3/4 이상을 취득한 자로서
추천받을 대학에 재적 중이어야 합니다.
단, 2025년 상반기인 수습 시작 전까지 졸업하지 못할 경우 합격 취소
편입생은 편입학 대학에서 최소한 4학기를 이수하거나 전 기간을 이수한 경우,
전문대학 전공 심화 과정 이수자는 전공 심화 과정 전 기간을 이수한 경우 추천할 수 있음
(계절학기는 정규학기로 인정되지 않음에 유의)
-학과 성적 상위 10%이내인 자
졸업자: 졸업 석차 비율이 각 학과의 상위 10% 이내에 해당
졸업예정자: 추천 당시 이수한 모든 과목의 평점(총 평점 평균)을 기준으로
졸업 예정 석차 비율이 각 학과(전공)의 상위 10% 이내에 해당
-선발 예정 직렬(직류) 관련 학과 계열

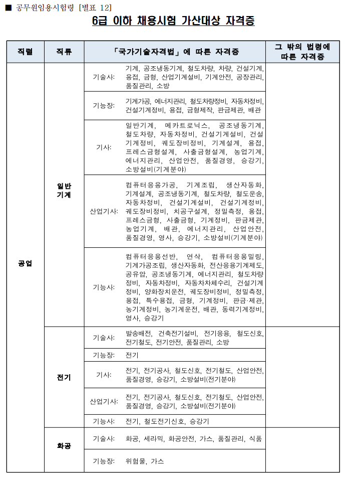
기술직의 경우, 선발예정직렬(직류) 관련 계열 요건을 충족하지 못한 경우에는
아래와 나와 있는 선발 예정 직류 관련 자격증 취득 시 해당 직렬로 추천이 가능




*자격증은 원서 접수일(2024.1.30.~2.2.) 현재 유효하여야 함
*인문, 사회, 교육, 예체능 계열 학과 전공자는
과학기술 직군 내 선발 예정 직류 관련 자격증을 취득하더라도 과학기술 직군으로 추천 불가
-영어능력검정 시험에서 기준점수 이상인 자
TOEFL은 PBT 530점, IBT 71점
TOEIC은 700점, TEPS는 340점,
G-TELP는 Level 2 65점, FLEX 625점이 기준점수입니다.

-한국사능력검정시험(국사편찬위원회) 2급 이상인 자
원서접수일까지 실시된 시험 중 2급 이상을 취득한 사실이 확인할 수 있어야 하고
한국사능력검정시험은 유효기간이 없으므로 사전등록이 필요 없습니다.
윗글이 도움이 되셨다면
다른 글도 읽어보시길 추천해 드립니다.
2024.01.09 - [공무원] - 2024 지역인재 7급 시험 일정 및 원서접수 기간
2024 지역인재 7급 시험 일정 및 원서접수 기간
2024 지역인재 7급 시험 일정 및 원서접수 기간 시험 일정 2024 지역인재 7급 시험 일정이 발표됐습니다. 필기시험은 2024.3.2. 토요일입니다. 면접시험은 2024.5.9.~10. 이틀에 걸쳐 진행합니다. 원서접
imfo.dangeee.com
'공무원' 카테고리의 다른 글
| 2024 공무원 면접 평가 요소 변경 사항 (0) | 2024.01.10 |
|---|---|
| 2024 지역인재 7급 시험 일정 및 원서접수 기간 (0) | 2024.01.09 |
| 2024 공무원 시험 변경 사항 알아보기 (0) | 2024.01.05 |
| 2024 서울특별시 지방공무원 시험일정 (0) | 2024.01.05 |
| 2024 국가공무원 시험 일정 (0) | 2024.01.04 |
- Total
- Today
- Yesterday
- 2024 공무원 시험일정
- 서울시 공무원 티오
- 2024 강원도 공무원 시험
- 2024 서울시 공무원 티오
- 2024 서울특별시 지방공무원 인원
- 지텔프 점수
- 지텔프 공무원
- 소방직 자격증
- 2024 강원도 지방공무원 선발인원
- JLPT
- JPT
- 서울특별시 티오
- 간호조무사
- 일본어능력시험
- 2024 서울직 준비
- 지역인재 시험
- 공무원 자녀학비
- 2024 강원도 선발인원
- 2024 강원도 공무원 시험일정
- 간호조무사시험
- 2024 서울시 공무원
- 2024 강원도 지방직시험
- 지텔프 레벨2
- 2024 서울시 공무원 선발인원
- 지텔프 시험시간
- 2024 지방직 티오
- 소방공무원 준비
- 2024 공무원
- 2024 서울시 공무원 시험일정
- 강원도 공무원 준비
| 일 | 월 | 화 | 수 | 목 | 금 | 토 |
|---|---|---|---|---|---|---|
| 1 | 2 | |||||
| 3 | 4 | 5 | 6 | 7 | 8 | 9 |
| 10 | 11 | 12 | 13 | 14 | 15 | 16 |
| 17 | 18 | 19 | 20 | 21 | 22 | 23 |
| 24 | 25 | 26 | 27 | 28 | 29 | 30 |
| 31 |